Internet-ekvayering bilan integratsiya
Asosiy tushunchalar va atamalar
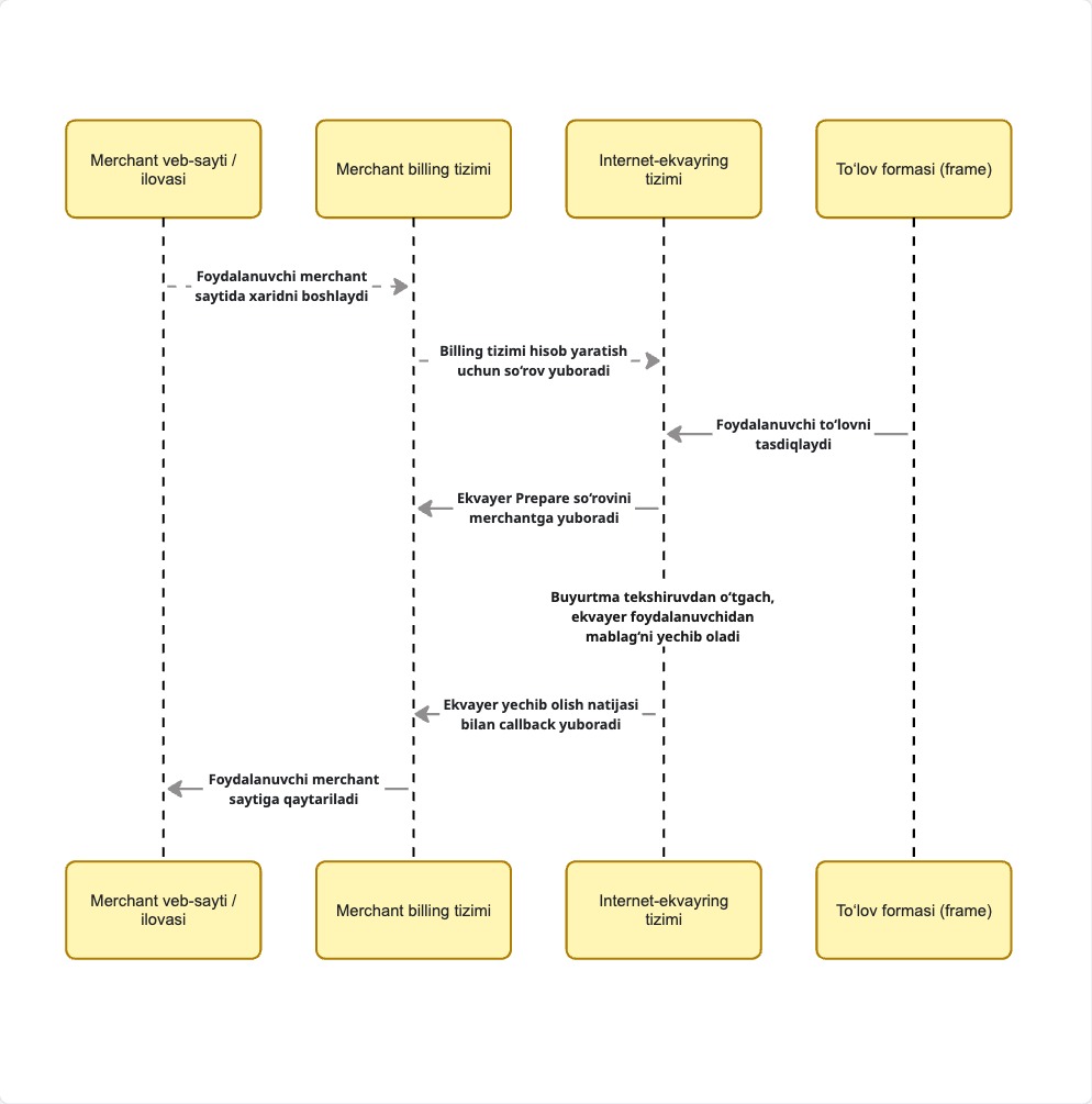
Internet-ekvayering — bu onlayn to‘lovlarni qabul qilish servisi bo‘lib, karta rekvizitlarini kiritish uchun tayyor to‘lov formasini taqdim etadi. Servis asosiy to‘lov tizimlari — Uzcard va Humo kartalarini qo‘llab-quvvatlaydi. Ma’lumotlar kiritilayotgan vaqtda tizim to‘lov turi va karta raqami to‘g‘riligini avtomatik ravishda aniqlaydi. Servis bir bosqichli to‘lov sxemasini qo‘llab-quvvatlaydi.
Merchant (Sotuvchi) — ekvayering tizimi orqali tovarlar yoki xizmatlar uchun mijozlardan onlayn to‘lovlarni qabul qiluvchi yuridik shaxs yoki yakka tartibdagi tadbirkor.
WebView — Internet-ekvayering to‘lov formasini merchantning mobil ilovasi yoki veb-resursi ichidagi o‘rnatilgan brauzer komponentida ko‘rsatish.
Redirect URL — to‘lov jarayoni yakunlangandan so‘ng (muvaffaqiyatli yoki xatolik bilan) foydalanuvchi merchant tizimiga qayta yo‘naltiriladigan sahifa manzili.
Shaxsiy kabinet — Merchantga tushayotgan pul mablag‘larini monitoring qilish uchun taqdim etiladigan veb-interfeys. To‘lov holati real vaqt rejimida (shifoxona) aks ettiriladi.
Service ID — integratsiya jarayonida beriladigan merchantning noyob identifikatori. Service IDni olish uchun quyidagilar taqdim etilishi kerak:
Ega haqida ma’lumotlar: F.I.SH. va telefon raqami. Ushbu rekvizitlar asosida maxsus shaxsiy kabinet yaratiladi.
Logotip: To‘lov o‘tkazish vaqtida foydalanuvchiga ko‘rsatiladi.
Faylga qo‘yiladigan talablar: PNG, SVG yoki WebP formati.
To'lov turlari
Bir bosqichli to‘lov (One-step purchase) — bunda kartani avtorizatsiya qilish va mijozdan mablag‘ni yechib olish bir vaqtning o‘zida amalga oshiriladi. Bu to‘lovlarni qayta ishlashning eng oddiy usuli bo‘lib, tovar yoki xizmat ko‘rsatish to‘lov vaqti bilan mos keladigan merchantlar uchun mos keladi.
Bir bosqichli to'lovni amalga oshirish jarayoni:
.jpg)